
12月8日,生成式人工智能教育变革研讨会在中关村互联网教育创新中心举办。研讨会由中国教育科学研究院数字教育研究所主办,中关村互联网教育创新中心、中国教育三十人论坛承办。
转引自公众号 中关村互联网教育创新中心
会议现场,中国教育科学研究院数字教育研究所副所长曹培杰、之江实验室智能教育研究中心主任黄宝忠共同发布《重构教育图景:教育专用大模型研究报告》。报告聚焦教育专用大模型,从技术基础、应用现状、潜在挑战、创新构思、落地场景等方面开展研究。
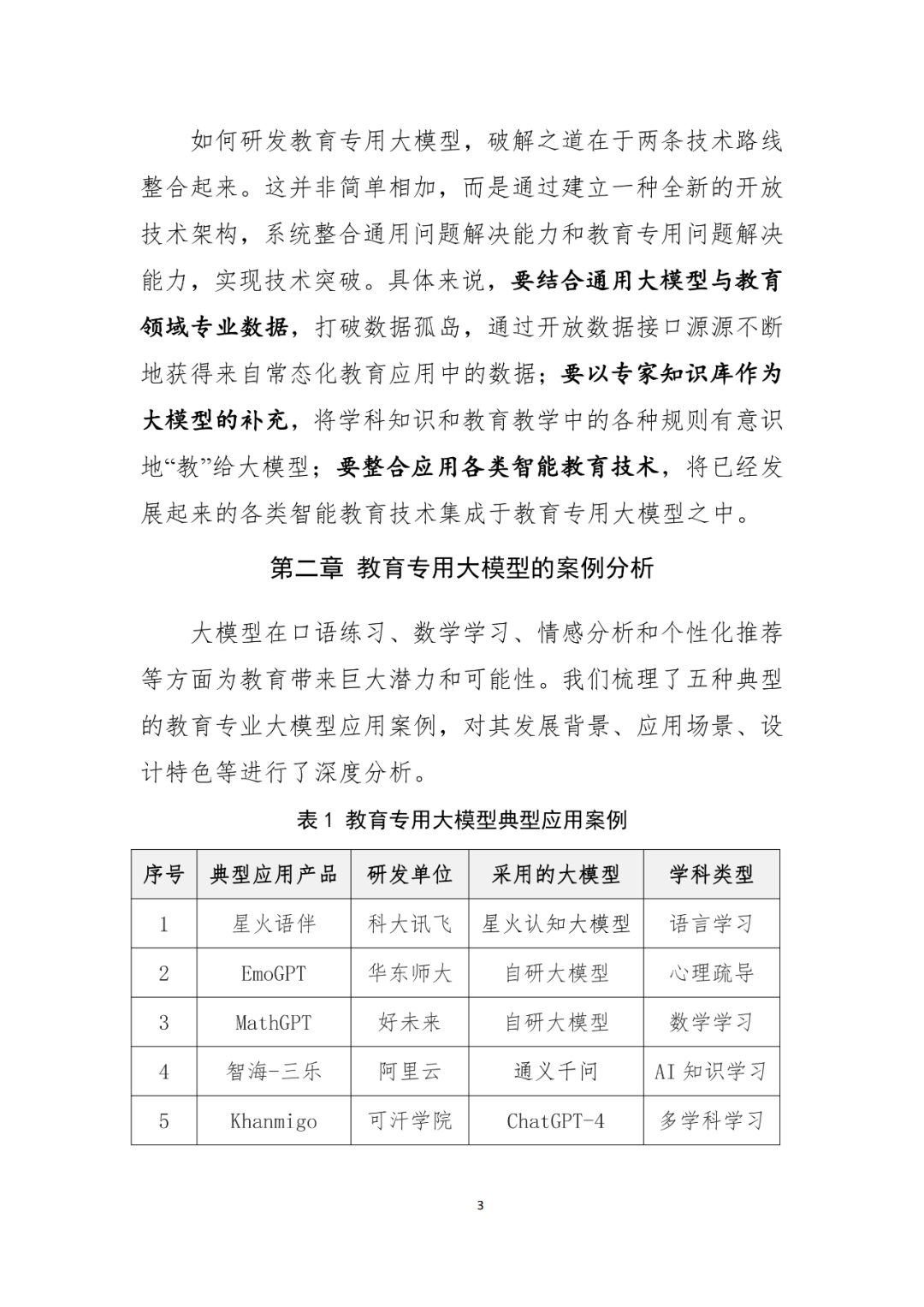
报告系统阐释教育专用大模型的技术基础,列举典型应用产品并进行案例分析,预判教育专用大模型的潜在挑战,秉持“应用驱动、共建共享”理念,提出了开放创新的教育专用大模型架构。
教育专用大模型将把“以学习者为中心”理念变成普遍现实。其中,在学前教育阶段,主要表现为尊重儿童、放手儿童,强调培养儿童的自主性、创造性;在基础教育阶段,主要表现为从讲授灌输式教学走向深度理解和研究性学习,强调建立学习者的主体性;在高等教育和职业教育阶段,主要表现为以学生发展为中心,强调科教融合、产教融合;在终身教育阶段,主要表现为以学习需求为导向,重点解决优质教育资源供给与需求匹配的问题。教育专用大模型应用包括学习空间互动生成、学习资源按需供给、教师角色转型升级探究性学习、对话式教学、嵌入式评价、服务式治理等关键要素。
为进一步推动教育专用大模型发展,报告提出建议:一是提升教育教学环境的韧性、包容与灵活度,利用教育专用大模型打造教育高质量发展的智能底座,有效支撑教育数字化转型。二是加快关键技术的突破创新,充分利用教育领域多模态、长周期的海量数据,对学习者认知过程与教学交互过程等进行准确捕捉与深度理解,进一步明晰教学过程及其底层机制,构建适用于多种类型教育任务的教育专用大模型。三是推动教育目标与评价创新,探索开发式学习任务设计,全面强化学习过程评价,创新学生作业评价和教师评价。四是优化教师教学行为与范式,形成人机协同的教育教学新常态提高教师数字素养与技能,根据实际情况灵活调整教育专用大模型的应用策略。五是规范大模型的应用范围与指引,明确使用范围、使用对象和使用场景,提出针对性的师生使用指引,并接受社会公众的持续性监督和反馈。六是持续开展大模型对教育的影响研究,跟踪研判国内外教育专用大模型发展趋势,加强“人机共教”“人机共学”的基础理论研究和实证研究,完善教育政策工具箱,在大模型开发应用的生命全周期中彰显教育公平、确保教育质量。
简版报告如下——










